会员注册
|
登录
首页
学会概况
学会简介
历史沿革
学会章程
学会理事会
学会科技委
专业委员会
工作委员会
表彰奖励
通知公告
学会资讯
会员中心
团体会员
个人会员
科普园地
行业动态
学会资料
联系我们
您当前的位置:
江苏省地球物理学会
>>
通知公告
通知公告
>
热点资讯
我学会申报的智库成果荣获“2025年度江苏省科技智库成果”二等奖
江苏省地球物理学会召开2025年度科学技术奖励评审会议
【喜报再传】我学会推荐成果荣获第10届“科创江苏”创新创业大赛装备制造领域决赛一等奖第一名
我学会推荐成果进入“第10届‘科创江苏’创新创业大赛”决赛
江苏省地球物理学会举办2025年青年学术交流会
“四地”学会赴高邮•抗日战争最后一役纪念馆联合开展主题党日活动
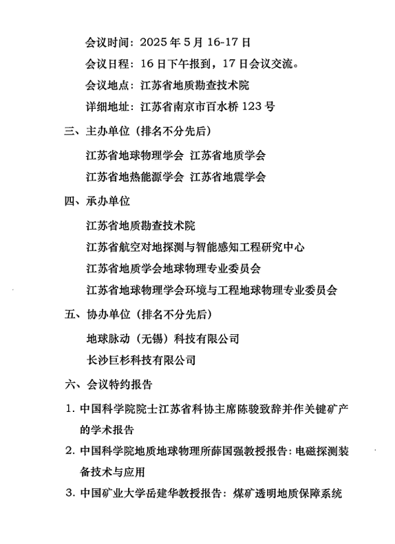
江苏省地球物理技术及应用交流会会议通知(二号)
时间:2025-05-07
Copyright © 江苏省地球物理学会 联系电话: 备案号:
苏ICP备18058361号
技术支持:
无锡开云信息技术有限公司
联系电话:0510-85229289